Lightweight library for general purpose task management
Go to file
dependabot[bot] 82c51e1ea1
Bump com.oracle.database.jdbc:ojdbc8 from 23.5.0.24.07 to 23.6.0.24.10
Bumps com.oracle.database.jdbc:ojdbc8 from 23.5.0.24.07 to 23.6.0.24.10.

---
updated-dependencies:
- dependency-name: com.oracle.database.jdbc:ojdbc8
  dependency-type: direct:production
  update-type: version-update:semver-minor
...

Signed-off-by: dependabot[bot] <support@github.com>
2024-11-07 05:27:45 +00:00
.github Closes #2657: fixed sonatype config 2024-08-12 12:24:02 +02:00
.mvn/wrapper upgrade maven-wrapper 2023-11-10 13:08:31 +01:00
.run TSK-2185: upgrade postgres to version 14.7 2023-03-28 07:41:17 +02:00
ci Updated poms to version 8.2.1-SNAPSHOT 2024-08-13 10:35:35 +00:00
common Updated poms to version 8.2.1-SNAPSHOT 2024-08-13 10:35:35 +00:00
docker-databases Closes #2638: Use "docker compose" instead of "docker-compose" 2024-08-06 15:10:34 +02:00
docs/images Closes #2148 - improve README: adjust uppercase and images 2023-11-22 14:31:50 +01:00
history Updated poms to version 8.2.1-SNAPSHOT 2024-08-13 10:35:35 +00:00
lib Updated poms to version 8.2.1-SNAPSHOT 2024-08-13 10:35:35 +00:00
qa Closes #2271: fix hooks for github 2023-05-31 09:41:00 +02:00
rest Updated poms to version 8.2.1-SNAPSHOT 2024-08-13 10:35:35 +00:00
routing Updated poms to version 8.2.1-SNAPSHOT 2024-08-13 10:35:35 +00:00
web Updated poms to version 8.2.1-SNAPSHOT 2024-08-13 10:35:35 +00:00
.gitignore TSK-1699 - Register CustomEditor for String[] 2023-01-17 10:01:36 +01:00
CODE_OF_CONDUCT.md TSK-1849: updated Code of conduct to version 2.1 2022-04-13 18:09:26 +02:00
LICENSE Initial commit 2017-06-28 17:45:30 +02:00
README.md Closes #2148 - improve README: adjust uppercase and images 2023-11-22 14:31:50 +01:00
mvnw upgrade maven-wrapper 2023-11-10 13:08:31 +01:00
mvnw.cmd upgrade maven-wrapper 2023-11-10 13:08:31 +01:00
pom.xml Bump com.oracle.database.jdbc:ojdbc8 from 23.5.0.24.07 to 23.6.0.24.10 2024-11-07 05:27:45 +00:00

README.md

TASKANA - The open source task management library

Contributors Styling CI Quality Gate Status Maven Central License

TASKANA is a task management component open source library. It can be embedded into your application or be operated standalone if appropriate. Beside the basic task management functionalities, TASKANA adds workbaskets and classifications to control and monitor a large amount of Tasks within a larger organization.


We're not aware of all installations of our Open Source project. However, we love

  • listening to your feedback,
  • discussing possible use cases with you,
  • aligning the roadmap to your needs!

📨 Please contact us if you need consulting support.


Table of Contents

Overview

TASKS

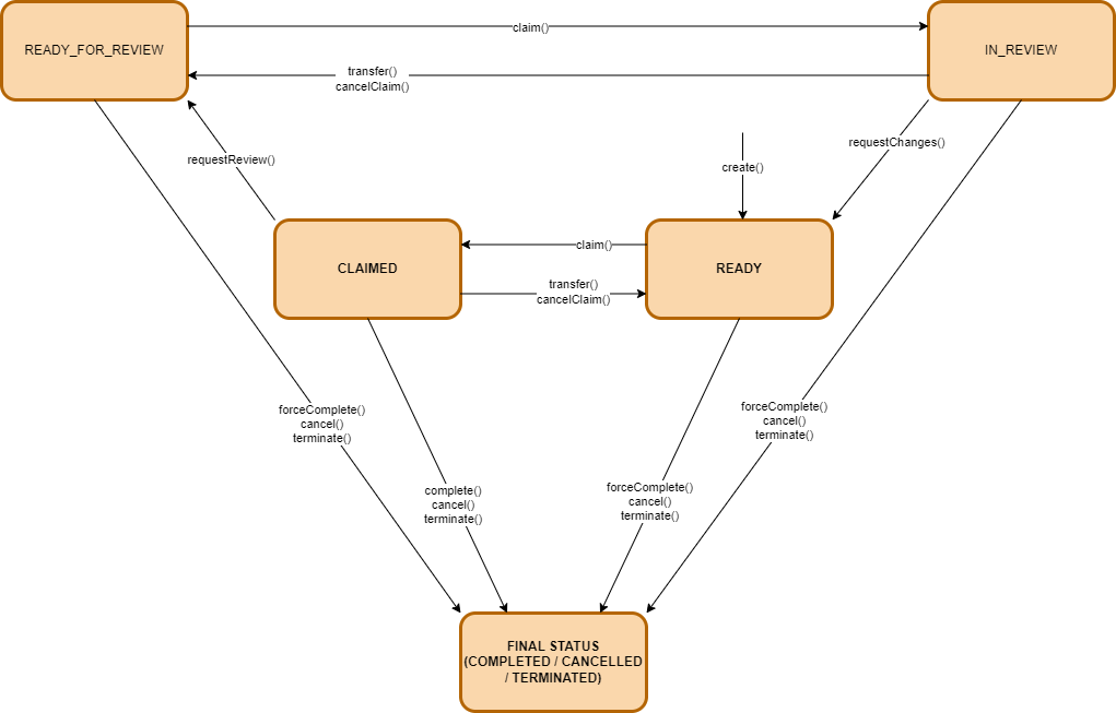
Tasks are the main entity of TASKANA. Each Task has its describing attributes like priority and due date.

Furthermore each Task has a state.

And a Task holds a reference to the system and business object, it is associated with. This is important since is meant to be a standalone component.

All Tasks are placed in a Workbasket to control and direct the handling of the Tasks.

Tasklifecycle

WORKBASKETS

Workbaskets are the main structure to distribute the Tasks to the available users. There are personal, group/team and topic Workbaskets.

Workbaskets indicate the responsibility for a Task. The concepts of Workbaskets allow to differentiate between the permissions or the skills required to complete a Tasks and the determination who should complete the Tasks. This can diverge a lot in a larger organization.

Workbaskets

CLASSIFICATIONS

Classifications allow to identify the type of a Task. The Task derives some major attributes from the Classification, such as the service level and the priority.

Classifications can be configured by a responsible business administrator to control the handling of the Tasks.

Routing

It offers various routing and distribution functions to assign incoming Tasks to the correct Workbaskets, or to redistribute them between Workbaskets.

Routing

Prioritization

The dynamic prioritization functions in allow you to control the processing sequence of Tasks at any time. This ensures that the most important Tasks are always addressed first.

Prioritization

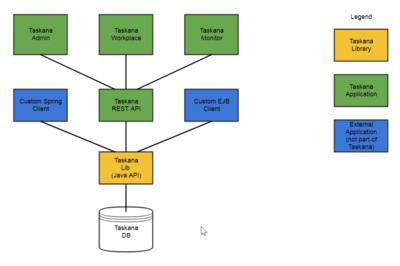
Components

Components

It splits up into five components:

  • TASKANA Lib
    • The Java library providing the Task management functions
  • TASKANA REST API
    • REST API to allow remote access to the TASKANA system.
  • TASKANA workplace
    • Angular based web application to work on the Tasks
    • Sample Tasklist application you can use if appropriate
  • TASKANA admin
    • Angular based web application to configure the system
    • Supports Workbaskets and Classifications
  • TASKANA monitor
    • Angular based web application to monitor the status of the entire Task pool
    • Provides views and statistics about the conformance with defined services levels
    • Shows the workload of your organization and the individual teams

Demo App Components Diagram

Demo App Components

🚀Getting Started

As TASKANA is meant to be integrated in the development environment and process of your organisation, you have to create your own small integration project as a wrapper and starting point for your customisations.

We currently provide examples how to run TASKANA as a Spring Boot Application or as a an Enterprise Application on Wildfly Application Server.

If you are only interested in how TASKANA looks and feel, you can try our Demo Environment instead.

Requirements

Runtime Environment at least Java 17

Supported Databases:

  • H2 (We test with 2.1.214*)
  • Postgres (We test with 14.7*)
  • DB2 (We test with 11.5.6*)
  • Oracle (We test with 18c*)

* other versions of the named databases should work also, but haven't been tested

Wrapper Application

Spring Boot Example

We use the h2 database in this example.

See rest/taskana-rest-spring-example-boot and it dependencies

EJB Example

We use a Wildfly Application Server in this example.

See lib/taskana-cdi.

Customize Behaviour

TASKANA allows to customize and modify its behaviour through the use of dedicated Service Provider Interfaces (SPI). Each SPI defines an interface that can be implemented by custom code. This is a common approach for Java developers to extend their applications. You can find out more about the background and the details in the Java documentation: https://docs.oracle.com/javase/tutorial/sound/SPI-intro.html

In order to use an SPI within TASKANA, you must

  • create a class that implements the relevant interface.

  • place that class into the classpath of your application

  • provide a control file with full name of the SPI (e. g. pro.taskana.spi.task.api.CreateTaskPreprocessor) in the subdirectory META-INF/services of the classpath. This control file must contain the fully qualified classname (including the package) of the class that implements the relevant interface. This control file is used by the ServiceLoader to load the custom class at runtime. The control file may contain multiple classes has implement the interface. Each implementation should be declared in a new line.

    All implementations will be used consecutively in the declaration order of the control file.

If you provide one or multiple implementations according to the description above, TASKANA will invoke the implementations at a specific point. The Javadoc of each SPI describes the conditions for the implementation to be executed.

Currently, TASKANA provides the following SPIs:

📚Releases

The list of releases contains a detailed changelog.

We use Semantic Versioning.

The following compatibility matrix shows the officially supported Spring version for each release. Other combinations might also work but have not been tested.

Release SpringBoot
7.0.0 2.7.16
6.3.2 2.7.14
6.2.2 2.7.12
6.1.1 2.7.10

📨Contact

If you have any questions or ideas feel free to create an issue or contact us via GitHub Discussions.

We love listening to your feedback, and of course also discussing the project roadmap and possible use cases with you!

This open source project is being developed by Novatec Consulting GmbH and envite consulting GmbH with the support of the open source community.


Novatec Consulting GmbH

envite consulting GmbH